API para pesquisas In-App ou input manual (sistemas legados): https://amplifiqueme.docs.apiary.io/
Visão Geral
A funcionalidade de “In-App” da Amplifique.me permite exibir pesquisas diretamente dentro de plataformas web ou mobile, sem que o usuário precise sair da interface. Você pode integrá-la de duas formas principais:
-
Usando nossa biblioteca JS (ideal para aplicações web ou híbridas)
-
Ou por meio de API, caso o app seja nativo ou não permita acesso ao DOM.
1. Aplicativos Web
Para integração via web, utilize a nossa biblioteca JS. O script é gerado dentro da plataforma e sua documentação está disponível aqui: https://amplifiqueme.readme.io/reference/definicao-in-app-novo
Cada unidade de negócio dentro da plataforma recebe um único identifier. Após a inserção do script, você gerencia todas as regras de elegibilidade e exibição das pesquisas diretamente na plataforma, sem necessidade de múltiplas implementações por pesquisa, logo o que vai definir qual pesquisa vai aparecer para o usuário (respondente) serão as regras definidas nas configurações de cada pesquisa.
Você só deve implementar o script uma única vez no seu site/plataforma.
2. Aplicativos Mobile
2.1 Frameworks híbridos
Se o app for construído com Xamarin, Ionic ou outro framework que aceite importação de bibliotecas JS e acesso ao DOM, a implementação é semelhante à web — basta usar nossa biblioteca JS conforme a documentação acima.
2.2 Aplicativos nativos ou desktop
Se o ambiente for totalmente nativo (mobile ou desktop) e não oferecer acesso ao DOM, você pode utilizar nossa API de In-App para sistemas legados.
Limitações:
-
Apenas funciona com pesquisas e recursos da Versão 1.0 do In-App
-
Apenas 1 Pergunta de Métrica e 1 Pergunta de texto em seguida
-
As condicionais de mostrar pergunta ou alterar texto NÃO funcionam
-
Condicionais de agradecimento NÃO funcionam.
-
Automações que realizam ações na tela do usuário, NÃO funcionam.
-
A customização de se irá aparecer carinhas, texto, número ou qualquer validação de dados NÃO podem ser realizadas baseadas nas configurações da plataforma.
Este modo de integração exige esforço de desenvolvimento do cliente, e as possibilidades dependerão da implementação realizada pela equipe do cliente.
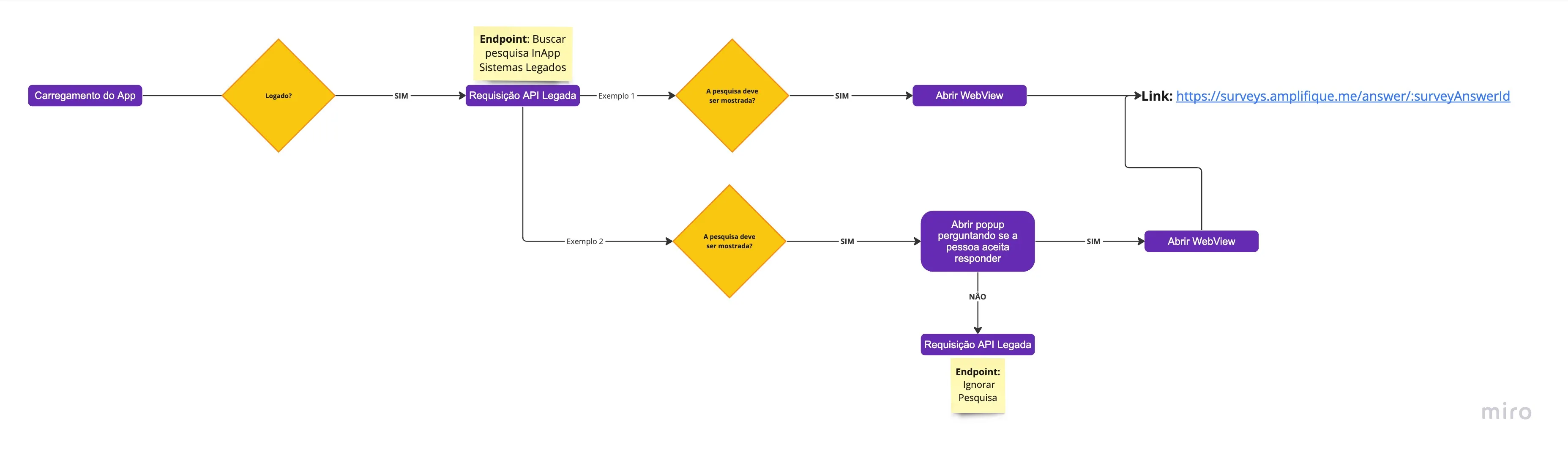
Fluxo de exemplo com o uso de WebView (nesse caso a Versão 1.0 e a Versão 2.0 funcionam)

A documentação da API do In-App para Sistemas Legados pode ser acessada aqui: https://amplifiqueme.docs.apiary.io/
3. Funcionamento do In-App
A exibição de pesquisas In-App segue uma lógica de solicitação contínua, respeitando sempre as regras de exibição configuradas na pesquisa.
Toda vez que o script é carregado, a plataforma primeiro avalia se o usuário atende às condições para exibição da pesquisa (como filtros por tag, URL ou campos customizados).
Somente se todas essas regras forem satisfeitas, o sistema dá sequência ao fluxo de solicitação:
-
Se já existir uma solicitação ativa para o usuário, a mesma é reaproveitada até que ele responda ou rejeite a pesquisa.
-
Se o usuário clicar no "X" (rejeitar), inicia-se o contador definido no parâmetro "Quando rejeitada, perguntar novamente em".
-
Quando esse prazo termina e o In-App é novamente carregado (e o usuário ainda for elegível), uma nova solicitação é criada.
-
Durante o período ativo de uma solicitação, se o usuário interromper o preenchimento (por exemplo, respondeu a primeira pergunta e saiu), o sistema tenta complementar a resposta a cada 12 horas, desde que as regras de exibição continuem sendo atendidas, conforme o prazo definido em "Solicitar finalização durante".
Quando o prazo expira, a solicitação é marcada como expirada, a resposta é registrada como incompleta, e o usuário entra no intervalo de fadiga definido no parâmetro "Intervalo para pesquisar novamente".
4. Parâmetros de Configuração do In-App
Mostrar a pesquisa pela primeira vez em
Define quando o usuário verá a pesquisa pela primeira vez, com base no campo created_at informado via script.
Se created_at não for enviado, a contagem é feita a partir do primeiro acesso após a instalação do In-App.
Exemplo: se
created_at= 01/05/2023 e o parâmetro for 7 dias, a pesquisa será exibida a partir de 08/05/2023.
Intervalo para pesquisar novamente
Define o período mínimo (em dias) entre uma pesquisa e outra para o mesmo usuário.
Esse intervalo é aplicado quando o usuário já respondeu ou quando a solicitação anterior foi expirada.
Exemplo: com 90 dias configurados, um usuário que respondeu em 01/05 só poderá receber nova pesquisa a partir de 30/07.
Solicitar finalização durante
Determina por quantos dias a plataforma tentará reexibir uma pesquisa iniciada, mas não concluída.
Enquanto esse prazo estiver ativo, a plataforma faz novas tentativas a cada 12 horas para que o usuário complete a resposta.
Caso o usuário feche a pesquisa (X) durante esse período, a contagem de “fadiga” definida em “Quando rejeitada, perguntar novamente em” também é aplicada.
Exemplo: configurado para 3 dias → se o usuário começar em 01/05 e não concluir, o sistema tentará novas exibições até 04/05.
Após o prazo, a solicitação é expirada e a resposta fica registrada como incompleta.
Quando rejeitada, perguntar novamente em
Define em quantos dias a plataforma pode reexibir a pesquisa após o usuário clicar em “X” (rejeitar).
A contagem inicia no momento da rejeição e, após o prazo, uma nova solicitação poderá ser gerada no próximo carregamento do In-App.
Exemplo: configurado para 3 dias → se o usuário rejeitar em 01/05, poderá receber novamente a partir de 04/05.
Amostragem
Controla o percentual diário de usuários elegíveis que receberão a pesquisa no respectivo dia.
A seleção é feita automaticamente com base na amostragem configurada.
Exemplo: 50 % → de 100 usuários elegíveis, cerca de 50 receberão a pesquisa naquele dia.
(cerca de: pois não conseguimos prever a quantidade de usuários que terá um dia, portanto a plataforma tentará chegar o mais próximo possível a 50%, quanto maior for a base de acessos diários, mais próxima a amostragem ficará do estipulado).
Exemplo de implementação do In-App:
(()=> {
return new Promise((resolve, reject) => {
const tag = document.createElement<any>("ampl-survey");
tag.identifier = 'SEU_IDENTIFICADOR_AQUI';
tag.debug = true;
tag.force = false;
tag.anonymous = false;
document.body.appendChild(tag);
const script = document.createElement("script");
script.type = "text/javascript";
script.src = "https://cdn.amplifique.me/amplifiqueme-inapp-survey.js";
script.defer = true;
document.body.appendChild(script);
window["Amplifiqueme"] = {};
window["Amplifiqueme"].onLoad = () => {
console.log('!LOADED')
if (window["Amplifiqueme"]?.loaded) {
window["Amplifiqueme"].identify({
name:'Teste',
email:'exemplo@email.com',
custom_fields: {
versao: '1.0',
nivel: 'administrador'
}
}, true);
}
return resolve(true);
};
});
})();